ChuChiang Data Logo

Enterprise-grade synthetic data solutions for privacy-safe analytics and AI.

Replace sensitive datasets with high-utility synthetic data—designed to preserve statistical characteristics while reducing re-identification risk and accelerating delivery.

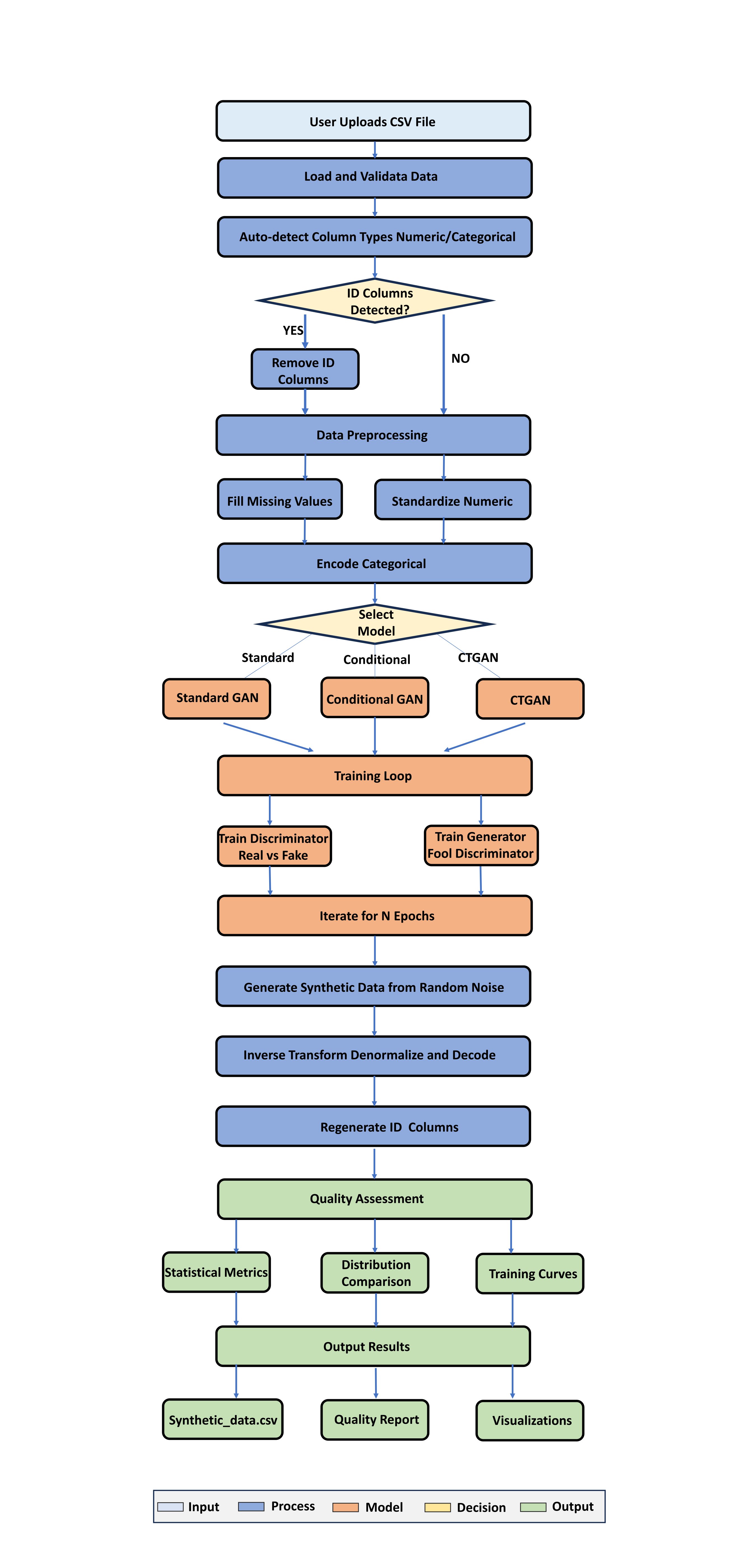
Synthetic Data Workflow
Schema Inference
Completed
Detecting fields, data types, null ratios, cardinality
Constraint Learning
Completed
Ranges, categorical rules, temporal consistency
Distribution Modeling
Running
Marginal distributions, correlations, rare patterns
Privacy Evaluation
Passed
Distance checks, nearest-neighbor leakage, disclosure risk
Utility Validation
98.4% matched
Correlation similarity, downstream performance, drift score
synthetic_data_workflow.py
schema_constraints.yaml
quality_report.json
Synthetic tabular data generation · finance domain
import pandas as pd
from sdv.single_table import CTGANSynthesizer
from sdv.metadata import Metadata
# Load source data
real_data = pd.read_csv("financial_transactions.csv")
# Define metadata
metadata = Metadata.detect_from_dataframe(data=real_data)
# Update constraints
metadata.update_column(
column_name="transaction_amount",
sdtype="numerical"
)
metadata.update_column(
column_name="transaction_type",
sdtype="categorical"
)
metadata.update_column(
column_name="account_age_days",
sdtype="numerical"
)
# Train synthesizer
synthesizer = CTGANSynthesizer(
metadata=metadata,
epochs=300
)
synthesizer.fit(real_data)
# Generate synthetic samples
synthetic_data = synthesizer.sample(num_rows=10000)
# Save output
synthetic_data.to_csv("synthetic_transactions.csv", index=False)
# Evaluate utility
corr_real = real_data.corr(numeric_only=True)
corr_syn = synthetic_data.corr(numeric_only=True)
# Example quality summary
quality_report = {
"column_shape_score": 0.97,
"pair_trend_score": 0.96,
"correlation_similarity": 0.984,
"privacy_leakage_risk": "low"
}
Generation Summary
Rows generated: 10,000
Schema matched: 100%
Correlation similarity: 98.4%
Privacy leakage risk: Low
Rare pattern retention: 93.1%

关于我们

珠江数据是上海珠水江科数据科技有限公司旗下的合成数据及其解决方案供应商。我们的团队致力于使用合成数据技术,为各个专业领域提供稳定、精确、一致的合成数据和专业全面的解决方案,降低数据的收集成本和使用门槛,促进全流程数据要素流通。

AI for Science Background

AI for Science

价值研究人员支持计划

立刻申请,我们将为您的数据需求提供免费的拟真数据供应额度及前期技术咨询服务。

Our Partners

We collaborate with leading organizations to deliver synthetic data solutions that drive innovation and privacy.

三大数据交易所挂牌数据商

珠江数据拥有三大数据交易所挂牌资质,帮助社会数据要素高效的流通。

Capabilities

From generation to evaluation to delivery.

Ask for a technical walkthrough

Synthetic Data Generation

Produce synthetic datasets that mirror structure and statistics of your source data while avoiding direct record copying.

Privacy Risk Assessment

Measure re-identification risk using practical attack simulations and distance-based leakage checks.

Utility Validation

Quantify whether synthetic data supports downstream tasks (reports, forecasting, classification, etc.).

Custom Pipelines & Integration

Build repeatable workflows for your domain—data schema, constraints, formats, and governance.

全流程可用性保证

交付成果

数据集

CSV/Parquet + 数据结构 + 约束条件(可选)+ 版本化输出

评估报告

实用性指标、分布检查、相关性分析和基于任务的基准测试

风险与指导

隐私风险摘要 + 推荐使用政策和共享规则

Background

Gartner estimates that by 2030 synthetic data will overshadow real data in AI/ML training

Featured Use Cases

合成数据的行业价值体系

构建可扩展的数据生产能力,而不是简单的数据增强工具。

合成数据生产引擎 Synthetic Data Engine
金融
工程
医疗
研发
开发与 QA
罕见数据

金融

在合规框架下扩展风险建模能力。

通过对交易结构、风险标签与时间分布的联合建模,生成可控的替代数据环境,用于压力测试、欺诈识别与极端场景推演,而不触碰真实客户数据。

典型输出物
可用于模型训练与鲁棒性验证的合成交易数据集。
FAQ

Common questions about synthetic data.

Keep your answers short and confident. Offer a demo or a sample report for deeper details.

Is synthetic data the same as anonymized data?

Not exactly. Anonymization typically modifies real records, while synthetic data generates new records from learned patterns. In practice, you still need evaluation to quantify privacy risk and utility.

Can synthetic data be used for machine learning training?

Often yes—especially for augmentation, class imbalance mitigation, and sharing data for validation. We recommend task-based utility tests to confirm performance for your specific model and target.

How do you measure privacy risk?

We use practical risk checks such as nearest-neighbor similarity, leakage signals, and scenario-based tests (aligned to your threat model). The output is summarized in a decision-friendly report.

What data types do you support?

We typically start with tabular data (most common in enterprises). Time-series and text can be supported depending on constraints, data size, and intended usage.

Demo

See Our Solution in Action

Explore our interactive demo to see how our synthetic data solution works.

Demo workflow
Contact

Let us begin serve for you now.

Tell us your data type and intended usage. We’ll reply with a recommended approach and what artifacts you’ll receive.

By submitting, you agree we may contact you about this request. Privacy Statement